编号:383680
合作区域:全国
资源标签:IT/互联网 /游戏 /企业服务

1.项目名称
AI音频方言标注,游戏公司,电影文化传媒等,稳定长期
2.项目介绍
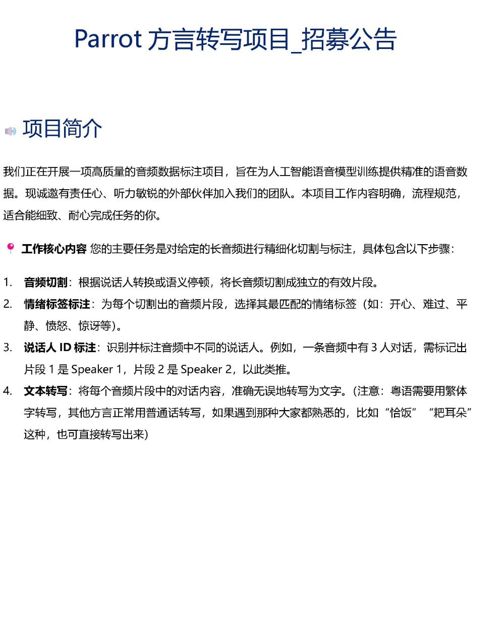
我们正在开展一项高质量的音频数据标注项目,旨在为人工智能语音模型训练提供精准的语音数据。现诚邀有责任心、听力敏锐的外部伙伴加入我们的团队。本项目工作内容明确,流程规范,适合能细致、耐心完成任务的你。
工作核心内容 您的主要任务是对给定的长音频进行精细化切割与标注,具体包含以下步骤
音频切割:根据说话人转换或语义停顿,将长音频切割成独立的有效片段。情绪标签标注:为每个切割出的音频片段,选择其最匹配的情绪标签(如:开心、难过、平静、愤怒、惊讶等)。
说话人ID 标注:识别并标注音频中不同的说话人。例如,一条音频中有3人对话,需标记出片段1是Speaker1,片段2是Speaker2,以此类推
文本转写:将每个音频片段中的对话内容,准确无误地转写为文字
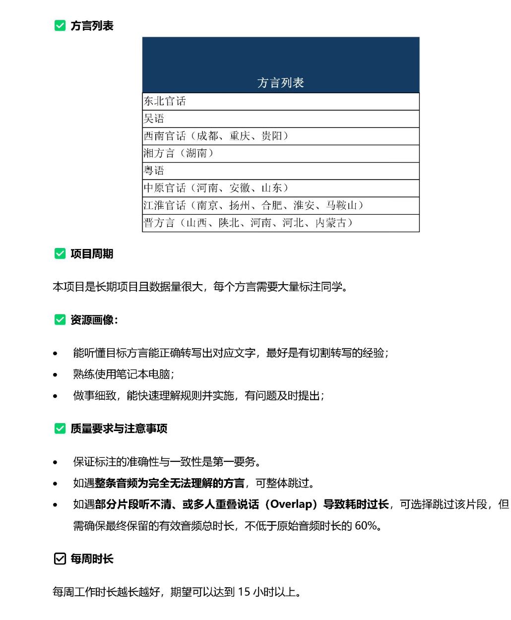
3.合作要求
有要求需要电脑或者笔记本,手机和平板用不了。禁止拿了权限又做几天不干了!适合宝妈,大学生或上班族晚上有时间!每天必须参与3小时,禁止进群摸鱼和别的想法
4.收益利润
单小时为最少25元时薪,最高50元!每天收益为100-800元,多劳多得!
5.费用说明
因每天来的人很多,拿了权限又不干了!比较麻烦要一个一个去改动资料!所以想做项目,副业的每人收取一百元!
6.扶持培训
工作群内有公告链接ppt以及培训视频,按流程要求来!人人可做!
7.其他补充(选填)
进群查看群内公告,一步一步按流程操作。谨防请勿向任何人提供任何个人信息,请勿添加任何人。精通一门方言即可,熟悉电脑操作(平板手机无法参与)。线上远程,实习生可开实习证明。按照转写的有效音频时长结算,多劳多得。兼职平台上结算,银行卡发放,正规纳税。期望每天必须参与3小时。进群备注推荐人




